Shopping cart
MODEL 2581
FEATURES

Single output high voltage power supply: +15 kV @ 2 mA/+30 kV @ 1 mA

  • Output ripple under 300 mV p–p at full load (50 kV, 500 μA)
  • Soft-start circuit
  • Stored energy under 500 mJ
  • Arc and short circuit protected
  • Restarts after arc or short circuit
  • Overvoltage protection
  • Undervoltage lockout
  • Common applications include electron and ion beams
DESCRIPTION
Model 2581 is an obsolete product and is no longer manufactured. Product information is shown here for the benefit of customers who are still using it.
SPECIFICATIONS
Input
Voltage24 VDC ± 5%
Current1.8 A maximum at 30 W output
Line voltage regulation0.005% for ±10% change in input voltage
Line current regulation0.01% for specified input voltage range
Output
Voltage15 kV or 30 kV
Current2 mA or 1 mA
Load voltage regulation0.005% for full load swing
Load current regulation0.01% for full load swing
Ripple< 50 mV peak-to-peak of output voltage at full load
Stability0.01% per 8 hours (after 0.5 hour warm-up)
Temperature coefficient50 ppm/°C
Voltage Control
LocalInternal multi-turn potentiometer sets voltage from 0 to 30 kV
Remote0 to +10 VDC for full scale of output voltage (5 VDC optional)
Emission Control
LocalInternal multi-turn potentiometer sets beam current from 0 to 2 mA
Remote0 to +10 VDC for full scale of output voltage (5 VDC optional)
General
Operating temperature0 to 50 °C
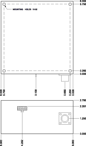
Dimensions6 × 2¾ × 6 in.
ConnectorsMolex 10 for power and I/O signals
HV output connectorModified CPS connector
Voltage metering1 V per 10 kV output
Current metering1 V per 100 μA output